티스토리 뷰
프로그램 개발자 입장에서 ERP(Enterprise Resource Planning)나 CRM(Customer Relationship Management) 시스템을 이야기하다 보면 마치 거대한 산을 앞에 두고 있는 느낌이 있습니다. 가도 가도 나오지 않는 정상처럼, 저 깊숙한 계곡에는 무엇이 있는지 알 수 없는 거대한 산처럼 느껴집니다. 다양한 업무 프로세스와 법규와 함께 다양한 기술이 녹아 있는 ERP/CRM 시스템을 산으로 느끼는 것은 어찌 보면 당연한 것인지도 모르겠습니다. 이번 글에서는 많은 비용과 위험을 수반하는 ERP 도입을 공개 소프트웨어 기반으로 수행하는 것에 대해서 이야기해볼까 합니다. 최근의 ERP 패키지들은 내부에 재무/회계, 생산, 인사, 물류, 자산관리뿐만 아니라 CRM 기능을 통합하려는 경향이 있으므로 ERP/CRM으로 분리하지 않고 아래에서는 그냥 ERP라 지칭할까 합니다.
그런데, 왜 오픈 소스 ERP 인가?
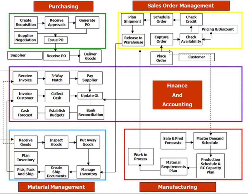
ERP 패키지는 일정 규모 이상의 기업에는 꼭 필요한 시스템이긴 하지만 동시에 각 기업별로 서로 다른 업무 형태를 가지고 있기 때문에 동일한 브랜드의 ERP 시스템을 도입하더라도 각 기업별로 조금씩의 차이를 갖는 특성이 있습니다. 그래서 아래의 그림처럼 ERP 적용 과정을 보면 현재와(As is) 나아갈 방향(To be) 또는 패키지와의 차이를 분석하는 갭 분석(Gap analysis) 단계를 반드시 포함하게 됩니다.

ERP 시스템이 복잡하고 규모가 크다고 해서 패키지 형태의 ERP를 도입하는 방법만 있는 것은 아닙니다. 많은 경우 패키지를 구매하여 자신의 기업에 맞도록 조정하는 형태로 프로젝트가 진행되기도 하지만, 중소 기업의 경우에는 기업의 전산 담당자가 기업에 꼭 필요한 기능만을 직접 개발하는 경우도 있습니다. 그렇지만 두 가지 접근 방법 모두 사용자가 무엇을 필요로 하는지, 기업에 꼭 필요한 기능은 무엇인지를 찾는 작업을 꼭 거쳐야 하고 이 과정이 불완전하다면 해당 ERP 시스템은 조직에 정착하지 못하고 천덕꾸러기 신세를 면하지 못할 것입니다. 또한, 시스템 도입 이후에도 조직의 변화와 시장 환경의 변화 등에 따른 변경 요구, 고비용, 실패 위험, 사용자 불만족 등 개발 및 도입 위험성이 상당한 시스템입니다.
외산 ERP의 경우 국내 업무 환경에 잘 맞지 않거나 사용자의 변경 요구사항이 적절하게 수용되지 않는 등의 이유로 기존 투자 비용에도 불구하고 국산 ERP 패키지로 전환하는 사례가 있기도 합니다. 물론 거꾸로 기업의 글로벌화가 진행됨에 따라 국내/국외지사의 통합 ERP 구축 과정에서 외산 ERP로 전환하는 사례도 있기는 합니다. 자체 개발 ERP의 경우에도 당장 노출되는 필요(Needs) 기반으로 개발하다보니 시스템 전체적인 아키텍처의 안정성과 확장성에서 떨어지고 최신 기술이나 업무 프로세스 적용에서도 뒤쳐져 결국 상용 ERP 패키지를 도입하는 상황에 이르기도 합니다.
상용 ERP를 구매하는 방법을 통해서 자체 개발의 위험성을 저감시키고, 최신 기술과 좋은 모델을 받아들이고 신속한 설치와 장기 유지보수 위험을 줄이는 효과도 있지만, 현실적으로 고비용이고 기업에 맞도록 커스터마이징 하는 작업도 쉽지 않으며 사용자는 제품 공급 기업에 의존적인 상태에 빠질 수밖에 없습니다. 또한 각 벤더들은 이상적인 프로세스를 기반으로 패키지를 개발하기 때문에 현실과는 괴리가 클 수 있고, 제품 내부의 기능을 파악하고 익숙해 지기 위해서는 비용 지불이 선행되어야만 하며, 변경 요인이 있을 때 많은 경우 직접 소스를 손댈 수 없다는 한계가 있습니다. 또한, 공급 업체가 지속적인 서비스를 제공하지 못하는 경우 고객이 리스크를 그대로 떠안을 수밖에 없기도 합니다.
이렇게 ERP 자체개발과 상용 제품 도입 등에서 발생할 수 있는 여러 가지 문제를 해결할 수 있는 대안이 바로 오픈 소스 ERP/CRM 솔루션을 적용하는 것입니다. 사용자는 비용을 지불하지 않고 바로 코드를 확보하여 패키지에서 제공하는 기능들이 자신의 기업에 맞는지 확인해 볼 수 있으며, 만약 대부분의 기능이 자신의 기업에 맞다면 상용 제품 설치와 같이 빠른 설치가 가능할 것이며, 전혀 맞지 않다면 바로 포기해도 비용적 손해를 감수하는 일은 없는 것입니다. 수정이 필요하다면 직접 필요한 기능들을 적용할 수 있으며 개발 커뮤니티를 통해 다양한 도움을 받을 수도 있습니다. 소스 코드가 있기 때문에 장기적인 지원 서비스 부재에 따르는 위험성도 줄일 수 있습니다.
오픈소스 ERP를 도입한다고 해도 위에서 언급한 "ERP 적용 과정, ERP implementation life cycle"은 거의 그대로 진행돼야 한다고 보아야 하므로, 일단 외산 및 국산 상용 ERP가 무엇이 있는지 살펴보고, 추천할 만한 오픈소스 ERP에는 무엇이 있는지 찾아볼까 합니다.
국산 ERP 솔루션
대표적인 국산 ERP 업체로는 LG CNS, 더존 비즈원, 영림원 소프트 등을 들 수 있습니다. 무엇보다 국내 사용자에 최적화한 시스템과 긴밀한 피드백을 강점으로 내세울 수 있을 것입니다.
■ K.System
영림원 소프트랩(https://www.ksystem.co.kr/)

■ iCUBE, D_ERP
더존비즈온(http://www.douzone.com/)

외산 ERP 솔루션
■ SAP S/4 HANA
SAP AG(https://www.sap.com)

■ Oracle ERP
Oracle(https://www.oracle.com/applications/erp/)

오픈소스 ERP 솔루션
■ ERP5
https://www.erp5.com/
Python-Zope기반의 ERP. 파이썬 기반이므로 플랫폼에 제약이 없는 장점이 있습니다. 에어버스를 비롯한 기업과 다양한 조직에서 도입한 ERP.


■ Apache OFBiz
https://ofbiz.apache.org/
Java/Web 기반으로 윈도에서 손쉽게 빌드 및 실행 확인할 수 있습니다. 사용자가 플러그인 형태로 다양하게 기능을 확장할 수 있는 범용 ERP입니다.


■ Xtuple PostBooks
https://xtuple.com/products/postbooks
QT 기반으로 플랫폼에 무관하게 사용할 수 있는 장점이 있습니다. 주요 개발 환경은 Qt, C++, JavaScript, PostgreSQL 로 DBMS가 내장된 형태로 윈도 버전으로 배포하고 있어 사용해보기 편리합니다. 소스 코드는 깃허브에서 배포하고 있습니다.


오픈 소스 ERP를 검토하고 있다면 눈에 보이는 솔루션의 기능뿐만 아니라 눈에 보이지 않는 다양한 측면에 대한 냉철한 판단이 있어야 합니다. 오픈 소스 ERP를 기반으로 자사 환경에 맞도록 커스터마이징 하는 프로젝트를 추진할 수도 있지만 어떠한 방법을 선택하든 갭 분석, 사용자 요구사항 반영, 기존 업무 프로세스 변경 등 ERP 구축 과정은 대부분 그대로 수행해야 합니다. 선택한 패키지에 적용된 기술과 연관된 충분한 국내 개발자들이 존재하는지, 관련 커뮤니티는 활성화되어 있는지 등도 검토해야 할 것입니다. 무엇보다 패키지의 한글화로 사용자 층의 확대가 함께 한다면 오픈 소스 ERP로 인한 선순환의 효과가 있지 않을까 싶습니다.
'IT 일반' 카테고리의 다른 글
| 제로 MQ와 래빗 MQ에 대한 고찰 (0) | 2023.06.19 |
|---|---|
| PDF 문서와 악성코드 문제 (0) | 2023.03.03 |
| 오픈소스 리포팅 도구 살펴보기 (0) | 2019.03.25 |
| 서브버전(Subversion) 병합(Merge)과 잠금(Locking) (0) | 2019.03.08 |
| 서브버전(Subversion) 브랜치와 태그 (0) | 2019.03.08 |